(Series 3/GTC) 38045/38046 Diffusion Pump Not Heating Up - Troubleshooting
 
 
  
   
    | Article Type: 
 | Applicable Equipment: 
 | 
   
    | Troubleshooting 
 | 38046: 380V Dual Rough/Diffusion Pump 
 | 
   
    | 
 | 38045: 480V Dual Rough/Diffusion Pump 
 | 
  
 
 
 
  Error Description:
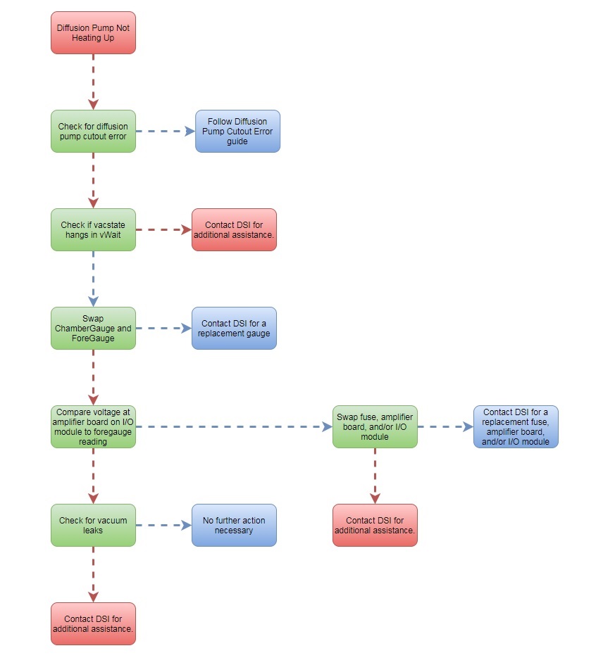
 When trying to run the Gleeble vacuum pump, the diffusion pump does not heat up. 
 
 
 
 
 
 Possible Error Causes:
 This issue is most often either related to a diffusion pump cutout error (covered in detail in another guide) or a problem with the foreline (a leak in the foreline or a malfunction of an electrical component in the foreline circuit).
 
 
 
 
 Warning and Cautionary Statements:
 Read and understand all warning statements before proceeding:
 
 
 
 
 
  
  
  
  
   - Standard (Non-Metric) Allen Wrench Set
 
 
 
 
 
 
 Troubleshooting Flow Chart:
 
 
 
 
 
 Troubleshooting Steps:
 Check Diffusion Pump Cutout Error:
 
  Check to see if the "Check Diffusion Pump Cutout" error message is being displayed on the Gleeble console when attempting to turn on the diffusion pump. 
 
 
 
 
 
 
 
 
   
   
    
     
     
      If the message does not appear on the console, proceed to Check if vacstate hangs in vWait
     
     
    
  
 
 
 
 
 Check if vacstate hangs in vWait:
 When  the high vacuum is turned on, the rough pump starts sucking down on the foreline, and the vacstate changes from vStandby to vWait. The vacstate sits at vWait until the reading on the foreline Pirani gauge is sufficiently low, at which point the diffusion pump will start to heat up, and the vacstate will then return to vStandby.  
 
 
  - Try turning on the diffusion pump and check to see if the vacstate transitions from vWait back to vStandby or if it gets stuck in vWait.
 
 
 
 
 
 
 
   
   
    If it gets stuck in vWait, proceed to Swap ChamberGauge and ForeGauge. 
   
   
    If it does not, contact DSI in order to schedule a service engineer visit. 
   
  
 
 
 
 
 Swap ChamberGauge and ForeGauge:
 The   foreline gauge did not read a sufficiently low value to get the vacstate out of vWait and begin heating up the diffusion pump. This step will determine if it's a problem with the gauge itself or some other aspect of the foreline system.  
 
 
  - Ensure the vacuum has been vented by pressing the vacVent button on the Gleeble console
- Turn off all power to the Gleeble
 
  
   Warning: Before performing the following work, the Gleeble Load Unit and Hydraulic Pump must be de-energized and locked out and tagged out according to all local and facility regulations. Failure to do so could result in serious injury or death.
Warning: Before performing the following work, the Gleeble Load Unit and Hydraulic Pump must be de-energized and locked out and tagged out according to all local and facility regulations. Failure to do so could result in serious injury or death. 
  
   - Unplug the vacuum pump from the load unit (shown below)
 
 
 
  - Remove the top cover from the vacuum unit, then the top-half of the side cover on the same side as the exposed portion of the rough pump. 
 
- The chamber gauge and foreline gauge are indicated in the picture below:
 
 
 
 
 
 
 
 
  
   - Remove the cable from the top of each of the gauges and loosen the swing clamp underneath. 
 
- Swap the location of the chambergauge and foregauge and reinstall the swing clamps. 
 
- Plug the cable that was attached to the original chamber gauge into the new chamber gauge, and plug the cable that was attached to the original foreline gauge into the new foreline gauge.
 
- Power the Gleeble back on and check if the vacstate still hangs in vWait when you try to turn the diffusion pump on.
 
  
  
 
  
    
    
     If the vacstate still gets stuck in vWait, repeat the procedure above to swap the gauges back and proceed to  Compare Voltage at Amplifier Board on I/O Module to Foregauge Reading  
    
    
     If it does switch back to vStandby, that indicates that the foreline Pirani gauge is faulty. Contact DSI for a replacement gauge. 
    
   
  
  
  Compare Voltage at Amplifier Board on I/O Module to Foregauge Reading:
  The foreline Pirani gauge converts  a pressure reading to a voltage, which it then outputs back to the Gleeble. The Gleeble takes that voltage and converts it back to a pressure reading in accordance with the gauge manufacturer's data sheet. If the voltage outputted from the gauge is significantly different from the voltage reading displayed by Gleeble, that could indicate a problem with the electrical circuit going back to the Gleeble. This step checks if the voltages match each other or not. 
  
  
  
  
   - In quiksim, create a new GSL script with the following line of code:  display foregauge at 3
 
- Run that script, so foregauge displays on the console.
 
- Remove the top and back cover of the vacuum unit. Leave the vacuum pump NEMA box closed.
 
- Turn on the diffusion pump
 
- Using a multimeter set to DC voltage, attach the leads to location X309-1 and X309-2 located on the top of the vacuum electrical box. Use electrical drawing 3000VAC03 as a reference and to confirm the measurement location on your specific wiring revision.   
 
  
  
  
   - Compare the ForeGauge reading on the Gleeble console screen to what is measured by the multimeter. The reading from the multimeter should (roughly) equal the reading on the console.
 
 
 
  
    
    
     If the two readings match, proceed to C hecking for Vacuum Leaks 
    
    
     If the two readings are significantly different, proceed to S wap fuse, amplifier board, and/or I/O Module 
    
   
  
  
  Swap fuse, amplifier board and/or I/O Module:
  Part of the  foregauge electrical circuit includes a fuse, a 3019 amplifier board, and a 3016 I/O module inside the vacuum unit NEMA box. From time-to-time, these parts go bad, so simply swapping them out with equivalent parts is a quick check that can help narrow down the cause of the problem. This step will guide you through swapping out these devices one-by-one with others in the machine. 
  
  
  
  
   - Turn off all power to the Gleeble
 
   
    Warning: Before performing the following work, the Gleeble Load Unit and Hydraulic Pump must be de-energized and locked out and tagged out according to all local and facility regulations. Failure to do so could result in serious injury or death.
Warning: Before performing the following work, the Gleeble Load Unit and Hydraulic Pump must be de-energized and locked out and tagged out according to all local and facility regulations. Failure to do so could result in serious injury or death.
    
  
   - Unplug the vacuum pump from the load unit
 
- Once power is shut off, open the vacuum pump NEMA box door and identify the fuse and amplifier board for the foreline gauge, as shown in the photo below. They are located in position IO5 on the 3016 I/O module.  Use electrical drawings 3000VAC03 and 3000VAC05 as a reference and to confirm the location on your specific wiring revision
 
  
  
 
  
  
  
  
  
  
   - Remove the brown barrel fuse and check for electrical continuity. Replace the fuse if it is found to be open. Power the Gleeble back on and see if the issue is resolved.
 
- If the issue is still present, again turn off all power to the Gleeble and unplug the vacuum from the load unit
 
   
    Warning: Before performing the following work, the Gleeble Load Unit and Hydraulic Pump must be de-energized and locked out and tagged out according to all local and facility regulations. Failure to do so could result in serious injury or death.
Warning: Before performing the following work, the Gleeble Load Unit and Hydraulic Pump must be de-energized and locked out and tagged out according to all local and facility regulations. Failure to do so could result in serious injury or death.
    
  
   - Swap the 3019 amplifier board for the foregauge with the amplifier board for the chambergauge (located in position IO6). Power the machine back on to see if the issue is resolved. 
 
- If the issue is still present, again turn off all power to the Gleeble and unplug the vacuum from the load unit
 
    Warning: Before performing the following work, the Gleeble Load Unit and Hydraulic Pump must be de-energized and locked out and tagged out according to all local and facility regulations. Failure to do so could result in serious injury or death
Warning: Before performing the following work, the Gleeble Load Unit and Hydraulic Pump must be de-energized and locked out and tagged out according to all local and facility regulations. Failure to do so could result in serious injury or death 
   
    - Swap the 3016 I/O module itself with the I/O module in the General Purpose (Pocket Jaw) MCU NEMA box. Be sure to take a detailed photo of each 3016 module beforehand, as you will have to change the positions of the relays and alter the addresses on the 3016 modules. 
 
 
  
  
  
   
     Vacuum Pump 3016 I/O Module
 Vacuum Pump 3016 I/O Module
     
   
   
   
     General Purpose (Pocket Jaw) MCU 3016 I/O Module
 General Purpose (Pocket Jaw) MCU 3016 I/O Module
     
   
   
   
    
     - To swap the 3016 I/O Module: Unscrew the CANbus cables (the cables with the DB9 connectors) and remove the combicon connectors (the green blocks that the blue wires are screwed into). 
 
- Insert a large, flat-head screwdriver into the designated location at the back of the I/O module and use it to gently pry the module off of the DIN rail. 
 
- Repeat that process to remove the other 3016 I/O module, and then swap them (The General Purpose MCU 3016 will now be in the vacuum pump and the vacuum pump 3016 will now be in the General Purpose MCU). 
 
- Once the I/O modules have been relocated, reinstall the CANbus cables and phoenix connectors in the same location that they were removed from
 
- Remove all of the red relays, white relays and the 3019 amplifier boards from the 3016 now found in the General Purpose MCU. Place them in the 3016 now found in the vacuum pump in the same order that they were removed
 
- Remove all of the red relays, white relays and 3019 amplifier boards form the 3016 now found in the vacuum pump. Place them in the 3016 now found in the General purpose MCU in the same order that they were removed. 
- The final step is to update the addresses on the I/O modules (shown in the image below). The address of the 3016 I/O module in the Vacuum Unit should be set to 4, while the address of the 3016 I/O module in the General Purpose (Pocket Jaw) MCU should be set to 3. Set the modules' addresses by using a small, flat-head screwdriver to rotate the address encoder arrow until it points to the desired value. 
    
     
 
    
    
    
     - Power the Gleeble back on to see if the issue has been resolved. 
 
    
    
   
    
      
      
       If any of these steps resolved the issue, contact DSI for information about replacement parts. 
      
      
       If none of these steps resolved the issue, contact DSI for additional assistance. 
      
     
    
    
    Check for Vacuum Leaks:
    
     It could be that there is simply a vacuum leak in the foreline that is preventing the rough pump from pulling the required vacuum for the diffusion pump to be turned on. This step will determine if there are any obvious causes for a leak in the foreline. 
    
    
    
    
     - The common leak points in the foreline are indicated in the picture below:
 
    
    
    
    
    
     
      - Ensure the vacuum has been vented by pressing the vacVent button on the Gleeble console
- Turn off all power to the Gleeble
 
- Inspect the shown locations for loose clamps, damaged o-rings or dirty seals. Ensure all o-rings are not dry and have a thin coating of vacuum grease applied to them. Make note of and resolve any potential issues that are observed 
 
- Power the Gleeble back on to see if the issue has been resolved.
 
    
   
  
  
  
 
  
    
    
     No further action is necessary if a repaired vacuum leak solves the problem. 
    
    
     Contact DSI for further assistance if a vacuum leak was not identified