(GTC) 55009/55011/55021 Thermocouple Models Not Appearing - Troubleshooting
 
  
   
    | Article Type: 
 | Applicable Equipment: 
 | 
   
    | Troubleshooting
 | 55009: GTC - 8ton Load Unit
 | 
   
    | 
 | 55011: GTC - 10ton Load Unit
 | 
   
    | 
 | 55021: GTC - 20ton Load Unit
 | 
  
 
 
Error Description: 
When in Configuration Mode, the 59904 thermocouple (TC) models do not appear in the model list. Without the 59904 models populated the Gleeble system may hang while transitioning to run mode. 
Possible Error Causes:
This issue is typically caused by a loose cable, damaged wire or failure of some other electronic component. 
 Warning and Cautionary Statements:
 Review and understand all warning and caution statements before proceeding:
 
 
 
 
 
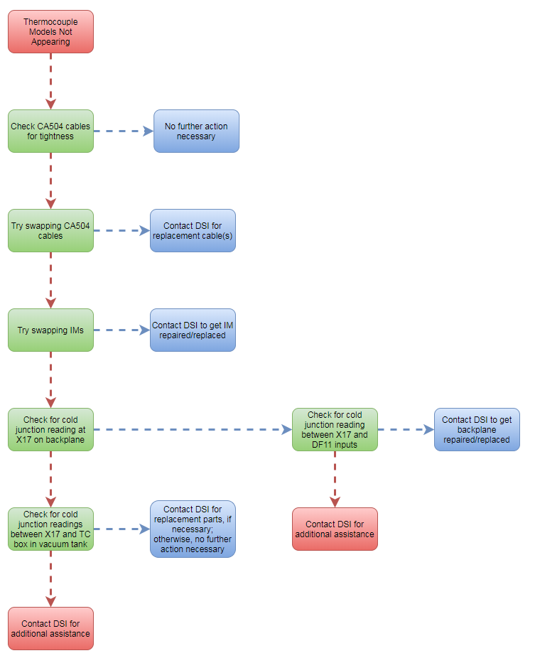
Troubleshooting Flow Chart:

Troubleshooting Steps:
Check CA504 cables for tightness:
There are eight cables (part number CA504) connecting the instrument modules (IMs) to the backplane. From time to time, these cables will simply get loose at one end or the other, and if they do, the models they correspond to will disappear from the list in Configuration Mode.
 To check the CA504 cables for tightness:
 
 
 - Make sure the Gleeble is powered on and booted to Configuration Mode.
 
- Open the back door of the console, locate the backplane (shown in the picture below), and locate INST2-J1 and INST2-J2 on the backplane. These locations correspond to your TC models.
 
 - Check that the cables connected to INST2-J1 and INST2-J2 are plugged firmly into their locations on the backplane, then trace the cables up to the IM and make sure they are plugged firmly into the IMs as well.
 
- Observe the configration screen for several minutes after reseating the cables to see if the 59904 TC Models return.
 
   
   If checking the CA504 cable resolved the issue, no further action is necessary. 
   
   If this did not resolve the issue, proceed to Try swapping CA504 cables. 
   
  
 
 
 
Try swapping CA504 cables:
It could be that one of the CA504 cables are malfunctioning, which can also result in the models not appearing on the list. Swapping the two cables in question with cables that are known to be good is the easiest way to check this.
To swap the CA504 cables:
 - Remove the two CA504 cables that correspond to the TC models. These will be the two cables that are plugged into positions INST2-J1 and INST-J2 on the Gleeble backplane.
 
- Remove any two other CA504 cables from the instrument modules/backplane.  Use these two cables to replace the TC Model CA504 cables that were removed in the previous step.
 
- Observe the configuration screen to see if the TC models repopulate.
 
- If the TC models reappear chances are that one of the CA504 cables has gone bad and should be replaced. 
 
- Place all cables back in their original locations
 
   
   If swapping the CA504 cables resolved the issue, contact DSI for replacement CA504 cables
   
   If the issue remains, proceed to Try swapping IMs.
   
  
 
 
 
Try swapping IMs:
It could also be that the IM itself is malfunctioning. Again, it is easiest to check this simply by swapping the two IMs in the console.
To swap IMs:
 
  - Power the Gleeble down at the console.
 
- Take pictures of the connections on the top and bottom of the IMs to ensure everything will be put back correctly.
 
- Remove all connections from both the top and bottom of both IMs, unscrew the IMs from the mounting bracket, physically swap their locations, and screw them back into the mounting bracket. 
 
- Reattach all connections that were previously in the right-side IM into the IM now seated on the right side, and reattach all connections that were previously in the left-side IM into the IM now seated on the left side.
 
- Power the Gleeble back on at the console and check for the presence of the TC models on the configuration mode model list.
 
 
  If this resolved the issue, contact DSI to discuss repairing/replacing the malfunctioning IM. 
  
  If this did not resolve the issue, proceed to Check for cold junction reading at X17 on backplane.
  
 
 Check for cold junction reading at X17 on backplane:
 The cold junction sensor (located inside the MCU thermocouple junction box) sends a signal back to the IMs that the system uses to sense the presence of the thermocouples. If that reading is below the expected threshold, the IM assumes the device isn't attached and will not include the corresponding model in the configuration mode model list.
 
 
 
 To check for the cold junction reading:
 
 
  - Locate connector X17 on the backplane located inside the console (shown below).
 
- Acquire a multimeter set to measure DC voltage. Place the leads in the locations shown in the photo below (X17-1 & X17-2). The value on the multimeter should be roughly 1/100th of the temperature in the room, in degrees Celsius. For example, if the room temperature is 21C, the voltage reading will be ~0.21Vdc. 
 
 
 
  
    
    If the reading is as expected, proceed to Check for cold junction reading between X17 and DF11 inputs. 
    
    If it is significantly different from expected (most likely ~0V), proceed to Check for cold junction readings between X17 and TC box in vacuum tank.
    
   
  
  
  
 
  
  There are a few components on the backplane, between X17 and the DF11 connector (A DF11 is the style of connector that the CA504 cables attach to on the backplane), that the cold junction signal passes through. If one of these components themselves are malfunctioning, it could prevent the signal from getting to the IM. To investigate these components:
  
  
   - Locate R20 below X17. Using a multimeter set to measure DC voltage, place the negative (black) lead on X17-1, and place the positive (red) lead on the right side of R20, as shown in the picture below. The voltage should be roughly double the initial cold junction reading. If it is not as expected, the instrumentation amplifier (IC3) that the signal passes through before getting to R20 could be malfunctioning.
 
  
  
   - If the previous check turned out as expected, move the positive (red) lead to the left side of R20, shown in the picture below. The measured voltage here should be roughly the same as the previous step. If it is not as expected, R20 appears to be malfunctioning. Placing the positive (red) lead in contact with TP1 (as shown in the second picture below) would also suffice for taking the measurement. 
 
   
   
   
   
   
   
   
     
     If the voltage checks determined that one of the components is malfunctioning, contact DSI to discuss repairing/replacing the backplane. 
     
     If the voltages were as expected for each check, contact DSI for additional assistance.
     
    
   
   
   
  
   Check for cold junction readings between X17 and TC box in vacuum tank:
   If the cold junction reading at X17 is incorrect, there must be some issue between X17 and the cold junction sensor located in the vacuum tank. The instruction here will vary slightly depending on whether the Gleeble system's wiring was done to Rev. J or Rev. K. Open the Technical Reference and Maintenance Manual binder provided with the Gleeble system, and go to the wiring diagrams section to determine which wiring revision your machine has. For Rev. J machines, refer to diagrams 3000W02 and 3000W13. For Rev. K machines, refer to diagram 3000W38. Your machines wiring revision should also be listed on the nameplate found on the back of the Gleeble load unit:
   
   
   
   
   
   
   To investigate the cold junction circuit:
   
   
    - Inside the thermocouple junction box there is a temperature sensor called the "3036 Cold Junction Sensor" that provides the cold junction voltage to the backplane. The first step is to confirm that the 5Vdc used to power the 3036 is present and that the proper output is measured at the 3036 board
 
     - Lower the thermocouple junction box located in the MCU vacuum tank and locate the 3036 cold junction sensor.
   
   
    
     - Using a multimeter set to measure DC voltage, measure across pins 1 and 4 on the 3036 board. The multimeter should read roughly 5Vdc indicating that the proper power is making its way to the 3036 board.
 
   
   
   
    
     - Next, measure across pins 2 and 4. The multimeter should read the room temperature in Celsius divided by 100. For instance if the room is 21C, the multimeter should read 0.21V. This indicates that the 3036 is properly outputting the cold junction temperature
 
   
   
   
   
   
    
     - The table below will inform how to continue based on the results of the two measurements made on the 3036 board
 
       
   
   
  
 
 
  
   
    
     
      
       | 5v Power Voltage is Present: | Cold Junction Output is Present: | Next Step:
         | 
      
       | 
         False
         | 
         False
         | 
         Continue to continuity checks below
         | 
      
       | 
         False
         | True | 
         Not possible
         | 
      
       | 
         True
         | False | 
         3036 board may be bad, contact DSI
         | 
      
       | 
         True
         | 
         True
         | 
         Continue to continuity checks below
         | 
     
    
    
    
    
    
    
   
    - From here on, all subsequent checks will be for electrical continuity. Any failed continuity checks indicate likely a loose or damaged wire. To begin, power off the Gleeble system at the console and at the handle on the NEMA box door on the Load Unit. 
     
      Warning: Before performing the following work, the Gleeble Load Unit and Hydraulic Pump must be de-energized and locked out and tagged out according to all local and facility regulations. Failure to do so could result in serious injury or death.
Warning: Before performing the following work, the Gleeble Load Unit and Hydraulic Pump must be de-energized and locked out and tagged out according to all local and facility regulations. Failure to do so could result in serious injury or death.
     
       Note: The measurement locations below are provided for quick reference purposes, but should be checked against your machines wiring diagrams to ensure accuracy.
Note: The measurement locations below are provided for quick reference purposes, but should be checked against your machines wiring diagrams to ensure accuracy.
       
    
   
    - Check for electrical continuity between the pins on the 3036 cold junction sensor and X17 on the backplane as outlined below:
 
     - Pin 1 (red wire)  at the 3036 cold junction board to pin 4 at X17.
- Pin 2 (white wire) at the 3036 cold junction board to pin 2 at X17.
 
- Pin 3 (black wire) at the 3036 cold junction board to pin 3 at X17.
 
- Pin 4 (black wire) at the 3036 cold junction board to pin 1 at X17.
    - If there was not continuity at any point during those checks, the next place to investigate would be the connections at the ELCON. Roll the MCU back far enough that the ELCON pins can be accessed. This will separate the circuit into two halves: the Load Unit half and the MCU half. 
 
- To check the MCU half, first check for any bent or damaged ELCON pins. After that, check for continuity between the pins on the 3036 cold junction sensor and the ELCON pins as outlined below:
 
     - Pin 1 (red wire) at the 3036 cold junction board to C6 of the ELCON
- Pin 2 (white wire) at the 3036 cold junction board to C13 of the ELCON
 
- Pin 3 (black wire) at the 3036 cold junction board to C7 of the ELCON
 
- Pin 4 (black wire) at the 3036 cold junction board to C5 of the ELCON
- If there was not continuity at any point during these checks, there is also a filter plate with connections passing through it that could also be checked. Unfortunately, this area is difficult to access so that would be better left for discussion with DSI personnel as needed.
 
 
   
    - To investigate the Load Unit side ELCON connections, check for continuity between the ELCON pins and X17 as outlined below:
 
     - X17 pin 1 to C5 of the ELCON
 
- X17 pin 2 to C13 of the ELCON
 
- X17 pin 3 to C7 of the ELCON
 
- X17 pin 4 to C6 of the ELCON
    - For Rev. J machines only, there is one other location between the ELCON and X17 that could be checked, in case there was not continuity at any point during those checks; that is at TBL4 inside the low-voltage side of the Load Unit NEMA box. Open the NEMA box door, locate TBL4, and check for continuity as outlined below:
 
     - C13 at ELCON to TBL4-21, and TBL4-21 to pin 2 at X17
 
- C6 at ELCON to TBL4-7, and TBL4-7 to pin 4 at X17
 
- C7 at ELCON to TBL4-20, and TBL4-20 to pin 1 at X17
 
- C5 at ELCON to TBL4-11, and TBL4-11 to pin 3 at X17
 
 
  
 
  If all of the continuity checks passed, but the earlier voltage checks at the cold junction sensor failed, that indicates that the cold junction sensor itself is likely bad. If all of the continuity checks passed, but the earlier voltage checks at the cold junction sensor failed, that indicates that the cold junction sensor itself is likely bad.
 
  
   If the voltage/continuity checks determined that there is a problem with the machine (bad cold junction sensor, loose/damaged wire, etc), work to correct the problem, contacting DSI as necessary. If the voltage/continuity checks did not indicate any issues, contact DSI for additional assistance.