(GTC) 55011/55021 CAN Bus Failure - Troubleshooting
 
  
   
    
     | Article Type: 
 | Applicable Equipment: 
 | 
    
     | Troubleshooting 
 | 55011: GTC Equipped Gleeble 3500 
 | 
    
     | 
 | 55021: GTC Equipped Gleeble 3800 
 | 
   
  
  
  
  
   Error Description:
   
    The Gleeble CAN bus system is not communicating correctly or a "Module XX" error is displayed on the Gleeble console.  
   
   
   
   
    Possible Error Causes:
    
     The most common cause of a CAN bus failure is a disconnected or loose CAN bus cable. 
    
    
    
    
    
   
  
 
 
  Troubleshooting Steps:
  
  
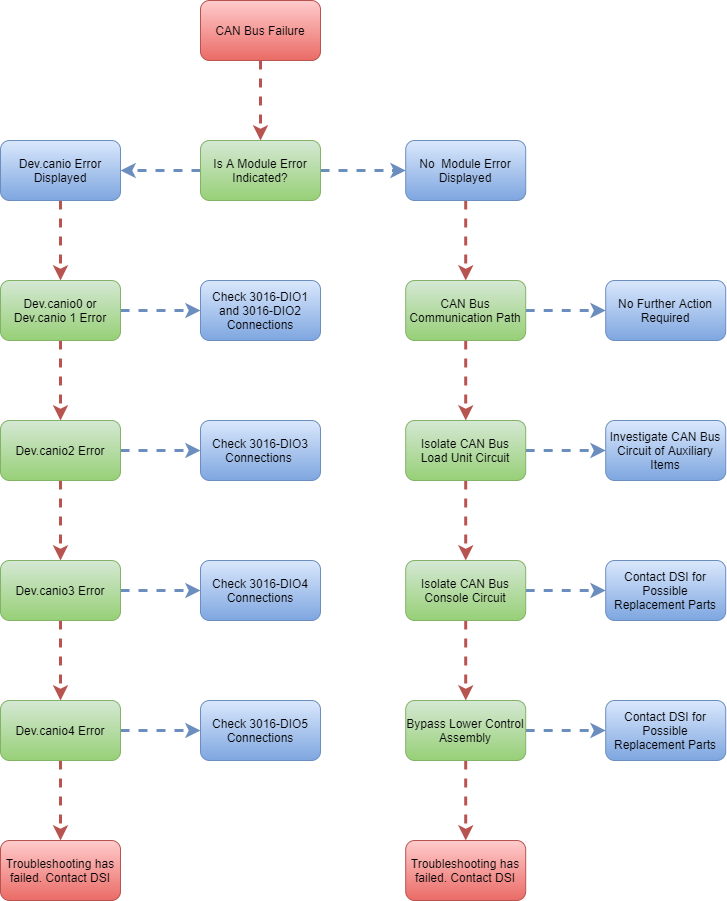
  Is A Module Error Indicated? :
  
   Depending on the nature of the problem being experienced, the Gleeble may or may not show an error message on the console screen. If an error is shown, this can be used to narrow down the source of the problem. 
  
  
   - Check to see if a CAN bus related error message is shown on the Gleeble console. The error would look similar to what is shown below:
 
  
  
  
    
     
      If the Gleeble HMI indicates a dev.canio error please proceed to Dev.canio Error Displayed. 
     
     
      If no module errors are displayed but a CAN bus communication problem is still occurring,  please proceed to No Module Error Displayed.  
     
   
   
   
  
   Dev.canio Error Displayed:
   
   
    If a dev.canioX error is experienced, jump to the troubleshooting step that matches the error being experienced.  
   
   
   
   
  
 Dev.canio0 or Dev.canio1 Error:
 
  A dev.canio0 error indicates an issue with the the 3016 I/O board labeled DIO1 which is found in the Gleeble load unit. A dev.canio1 error indicates an issue with the 3016 I/O board labeled DIO2, which is also found in the Gleeble load unit. This fault could be caused by a loose connection, the lack of a communication signal or incorrect power voltage on the CAN bus line. To investigate: 
 
 
  
   - Ensure the CAN bus cable and screw terminals are secured to CNB2. CNB2 is found in the Gleeble console. Turn off all power to the Gleeble before re-seating or making any adjustments to the wires or cables.
 
   - Ensure the Gleeble is in 'run mode'
- Check for CAN power voltage, CAN High signal voltage and CAN Low signal voltage at CNB2. 
 
    - Using a multimeter set to measure DC voltage, check for 24Vdc at CNB2-9 while referencing ground. This is the CAN power voltage.
 
 
 
  
   
    
      A Gleeble upgraded to a GTC system will only measure 12Vdc for the CAN power voltage
A Gleeble upgraded to a GTC system will only measure 12Vdc for the CAN power voltage 
      
    
  
 
 
  
  
   
   
   
   
    
     -    Using a multimeter set to measure DC voltage check for roughly 2.5Vdc between CNB2-2 and CNB2-6. This is the CAN low signal voltage
 
   
   
  
   
    - Using a multimeter set to measure DC voltage check for roughly 2.5Vdc between CNB2-7 and CNB2-6. This is the CAN high signal voltage.
 
   - Inspect the connections on 3016-DIO1:
 
    Warning: The following involves exposure to high voltages and could result in serious injury or death.  All high voltage measurements and troubleshooting must be performed by experienced, qualified personnel using the appropriate Personal Protective Equipment and following all local codes and facility regulations.
Warning: The following involves exposure to high voltages and could result in serious injury or death.  All high voltage measurements and troubleshooting must be performed by experienced, qualified personnel using the appropriate Personal Protective Equipment and following all local codes and facility regulations.   
    
  
   
    - Open the Gleeble load unit main electrical box door
 
- Ensure the CAN bus cables are secured to 3016-DIO1. Turn off all power to the Gleeble before making any adjustments to the CAN bus cables.
 
- Ensure the dial switch on 3016-DIO1 is set to 0.
 
- Observe and make note of the status LED on the 3016. If working properly the light should be blinking. If the light is on, but not blinking there is a problem with CAN bus communication signals. If the light is not illuminated. there is a problem with the CAN bus power voltage.
 
   
   
   
   
    - Inspect the connections on 3016-DIO2:
 
     Warning: The following involves exposure to high voltages and could result in serious injury or death.  All high voltage measurements and troubleshooting must be performed by experienced, qualified personnel using the appropriate Personal Protective Equipment and following all local codes and facility regulations.
Warning: The following involves exposure to high voltages and could result in serious injury or death.  All high voltage measurements and troubleshooting must be performed by experienced, qualified personnel using the appropriate Personal Protective Equipment and following all local codes and facility regulations.   
    
     
      
       - Open the Gleeble load unit main electrical box door
 
- Ensure the CAN bus cables are secured to 3016-DIO2. Turn off all power to the Gleeble before making any adjustments to the CAN bus cables.
 
- Ensure the dial switch on 3016-DIO2 is set to 1.
 
- Observe and make note of the status LED on the 3016. If working properly the light should be blinking. If the light is on, but not blinking there is a problem with CAN bus communication signals. If the light is not illuminated. there is a problem with the CAN bus power voltage.
 
 
    
   
   
   
    
     
      If investigating 3016-DIO1 or 3016-DIO2 has resolved the CAN bus problem, troubleshooting is complete 
     
     
      If a problem was noticed with the 3016 status LED, CAN power voltage, CAN High signal voltage or CAN Low signal voltage contact DSI with your findings to continue the troubleshooting process.  
     
   
   
   
  Dev.canio2 Error:
  
   
A dev.canio2 error indicates an issue with the the 3016 I/O board labeled DIO3 which is found in the Gleeble hydraulic pump.  This fault could be caused by a loose connection, the lack of a communication signal or incorrect power voltage on the CAN bus line. To investigate: 
   
   
    Caution:  Adequate hearing protection must be worn at all times when working near the active hydraulic pump
Caution:  Adequate hearing protection must be worn at all times when working near the active hydraulic pump  
    
  
   - Ensure the hydraulic pump CAN Bus cable is secured to the AB3003 circuit board found on the side of the load unit. Be sure to turn off all power to the Gleeble before making any adjustments. 
 
   - Turn the main circuit breaker for the hydraulic pump off.
 
   
   
   
   
     Warning: The following involves exposure to high voltages and could result in serious injury or death.  All high voltage measurements and troubleshooting must be performed by experienced, qualified personnel using the appropriate Personal Protective Equipment and following all local codes and facility regulations.
Warning: The following involves exposure to high voltages and could result in serious injury or death.  All high voltage measurements and troubleshooting must be performed by experienced, qualified personnel using the appropriate Personal Protective Equipment and following all local codes and facility regulations.   
     
   
  
   - Ensure the Gleeble is in 'run mode'
- Open the Gleeble load unit main electrical box door and locate the AB3003 board
 
- Verify LED 1 and 3 are illuminated on AB3003 (ensure the panic safety system is not engaged).
 
   
   
   
   
   
   
    - If an LED is not illuminated: Confirm the two red CAN bus cables and the green combicon connector that go to the AB3003 are connected securely. Turn off all power to the Gleeble before attempting to re-seat any connectors. 
 
- Inspect the connections on 3016-DIO3:
 
     Warning: The following involves exposure to high voltages and could result in serious injury or death.  All high voltage measurements and troubleshooting must be performed by experienced, qualified personnel using the appropriate Personal Protective Equipment and following all local codes and facility regulations.
Warning: The following involves exposure to high voltages and could result in serious injury or death.  All high voltage measurements and troubleshooting must be performed by experienced, qualified personnel using the appropriate Personal Protective Equipment and following all local codes and facility regulations.   
     
   
    
     - Ensure the Gleeble is in 'run mode'
- Open the hydraulic pump electrical NEMA box and locate the 3016 I/O board labeled DIO3
 
     - Ensure the CAN bus cable is connected securely to DIO3. Turn off all power to the Gleeble before attempting to re-seat any connectors. 
 
- Ensure the CAN Bus terminating resistor is connected to 3016-DIO3.
 
    
      
       
        The hydraulic pump CAN Bus terminating resistor is 325 Ohms between DIO3 P2-2 and DIO3 P2-7. 
       
      
    
   
    
     - Ensure the dial switch on 3016-DIO3 is set to 2.
 
- Observe and make note of the status LED on the 3016. If working properly the light should be blinking. If the light is on, but not blinking there is a problem with CAN bus communication signals. If the light is not illuminated. there is a problem with the CAN bus power voltage.
 
    
    
    
    
     
     
      
       
        If investigating 3016-DIO3 has resolved the CAN bus problem, troubleshooting is complete 
       
       
        If a problem was noticed with the 3016 status LED, AB3003 LEDs or problems persist despite the listed checks, contact DSI with your findings to continue the troubleshooting process.  
       
     
     
     
    
   
  Dev.canio3 Error:
  
   A dev.canio3 error indicates an issue with the the 3016 I/O board labeled DIO4 which is found in the attached Mobile Conversion Unit (MCU).  This fault could be caused by a loose ELCON connection, the lack of a communication signal or power voltage on the CAN bus line. To investigate: 
  
  
   - Ensure the ELCON is securely connected.
 
    - Turn off all power to the Gleeble before attempting to adjust the ELCON connection. 
- Manual adjustment of the ELCON is possible by loosening the securing nut and fully seating the ELCON box to the MCU. Tighten the securing nut after any adjustments are made.
 
   
   
    - Inspect the connections on 301- DIO4:
 
     - Ensure the Gleeble is in 'run mode'
- Open the Mobile Conversion Unit main electrical box 
 
- Ensure the CAN Bus cables are secured to 3016-DIO4. Turn off all power to the Gleeble before making any adjustments to the CAN bus cables.
 
- Ensure the dial switch on 3016-DIO4 is set to 3.
 
- Observe and make note of the status LED on the 3016. If working properly the light should be blinking. If the light is on, but not blinking there is a problem with CAN bus communication signals. If the light is not illuminated. there is a problem with the CAN bus power voltage.
 
   
    
     
      If investigating 3016-DIO4 has resolved the CAN bus problem, troubleshooting is complete 
     
     
      
       If a problem was noticed with the 3016 status LED or problems persist despite the listed checks, contact DSI with your findings to continue the troubleshooting process 
      
      
    
  Dev.canio4 Error:
  
   A dev.canio4 error indicates an issue with the the 3016 I/O board labeled DIO5 which is found in the Gleeble vacuum pump.  This fault could be caused by a loose connection,  lack of a communication signal or incorrect power voltage on the CAN bus line. To investigate: 
  
  
  
  
    Warning: The following involves exposure to high voltages and could result in serious injury or death.  All high voltage measurements and troubleshooting must be performed by experienced, qualified personnel using the appropriate Personal Protective Equipment and following all local codes and facility regulations.
Warning: The following involves exposure to high voltages and could result in serious injury or death.  All high voltage measurements and troubleshooting must be performed by experienced, qualified personnel using the appropriate Personal Protective Equipment and following all local codes and facility regulations.   
   
    - Ensure the Gleeble is set to 'run mode'
- Open the Gleeble load unit main electrical box door and locate the AB3003 board
 
- Verify LED 1 and 3 are illuminated on AB3003 (ensure the panic safety system is not engaged).
 
 
  
   
   
   
   
    - If an LED is not illuminated: Confirm the two red CAN bus cables and the green combicon connector that go to the AB3003 are connected securely. Turn off all power to the Gleeble before attempting to re-seat any connectors.
 
- Ensure the vacuum pump CAN Bus cable is secured to the AB3003 circuit board found on the side of the load unit.
 
 
  
  
   - Inspect the connections on 3016-DIO5:
 
    - Turn off all power to the Gleeble
 
- Disconnect the vacuum pump main power plug from the load unit
 
   
   
    
     - Turn the Gleeble back on
 
- Ensure the Gleeble is in 'run mode'
- Open the vacuum pump main electrical box and locate 3016-DIO5
- Ensure the CAN bus cable is connected to 3016-DIO5. Turn off all power to the Gleeble before making any adjustments to the CAN bus cables.
- Ensure the dial switch on 3016-DIO5 is set to 4.
 
- Observe and make note of the status LED on the 3016. If working properly the light should be blinking. If the light is on, but not blinking there is a problem with CAN bus communication signals. If the light is not illuminated. there is a problem with the CAN bus power voltage.
 
  
  
   
    
    
     
      
       If investigating 3016-DIO5 has resolved the CAN bus problem, troubleshooting is complete 
      
      
       If a problem was noticed with the 3016 status LED, AB3003 LEDs or problems persist despite the listed checks, contact DSI with your findings to continue the troubleshooting process. 
      
    
    
    
    
    
   
  
 No Module Error Displayed:
 CAN Bus Communication Path:
 
  Different communication errors may occur without an associated dev.canio error being displayed. Often times an error can be the result of a slightly loose or unseated cable in the CAN bus circuit. The section will walk through the CAN bus circuit illustrating each of the connection points that should be investigated:
 
 
  - Turn off all power to the Gleeble and hydraulic pump
 
  
   Warning: Before performing the following work, the Gleeble Load Unit and Hydraulic Pump must be de-energized and locked out and tagged out according to all local and facility regulations. Failure to do so could result in serious injury or death.
Warning: Before performing the following work, the Gleeble Load Unit and Hydraulic Pump must be de-energized and locked out and tagged out according to all local and facility regulations. Failure to do so could result in serious injury or death.
   
 
  - The following will illustrate each of the connection points in the CAN bus circuit. Check each of these connections to ensure the connector or wire is firmly in place. Make note of any potential loose or improper connection points before correcting.
 
   - The red CAN bus cable connected to instrument module 1. This is located in the Gleeble console and is the origin of the CAN bus circuit
 
- The red CAN bus cables connected to the lower control assembly in and out ports. 
 
  
   - Each of the CNB2 screw terminals. CNB2 is located on the left hand side of the Gleeble console. 
 
- The red CAN bus cable that is plugged into CNB2 
 
  
   - The in and out red CAN bus cables that plug into 3016-DIO1. The 3016-DIO1 board can be found in the Gleeble load unit. 
 
  
   - The in and out red CAN bus cables that plug into 3016-DIO2. The 3016-DIO2 board can be found in the Gleeble load unit. 
  
   - The in and out red CAN bus cables that plug into the AB3003 circuit board. The AB3003 board can be found in the Gleeble load unit.
 
  
   - Ensure a proper connection between the load unit and mobile conversion unit ELCON mating points. 
 
  
   - The red CAN bus cable that goes to the in port of 3016-DIO4. The 3016-DIO4 board is located in the electrical NEMA box of the mobile conversion unit. 
 
  
   - The AB3003 outputs that feeds the hydraulic pump, vacuum pump and if attached Gleeble pendant. This is located on the side of the load unit.
 
  
   - The red CAN bus cable that goes to the in port of 3016-DIO5. The 3016-DIO5 board is located in the electrical NEMA box of the vacuum pump. 
 
  
   - The red CAN bus cable that plugs into the in port of 3016-DIO3 as well as the terminating resistor. The 3016-DIO3 circuit board is found in the electrical NEMA box of the hydraulic pump.
 
  
  
  
  
   - Turn power to the Gleeble back on and check to see if the communication error has been resolved. 
  
  
 
   
    
     If CAN bus communications return no further troubleshooting is required. 
    
    
     If CAN bus failures remain or any 3016 status LEDs are not blinking after checking all connections, please proceed to Isolate CAN Bus Load Unit Circuit. 
    
  
  
  
 Isolate CAN Bus Load Unit Circuit:
 
  If checking all of the CAN bus connections still does not resolve the issue, it is possible that there is a loose wire in one of the connectors itself or perhaps one of the components in the circuit itself has failed. In this case it is useful to break the CAN bus circuit at various points to try and get an idea as to which component may be causing the failure. The 'status' LED found on the 3016 modules can be a useful tool to help determine if proper CAN bus communication exists. The table below shows the various states of the 'status' LED and the meaning of each state: 
 
 
 
 
  
   
    
     | Status LED State 
 | CAN bus Status
       | 
    
     | 
       Blinking
       | 
       Proper power and communication present
       | 
    
     | 
       Solid (not blinking)
       | 
       Power is present, but there is a problem with communication
       | 
    
     | 
       Off
       | 
       Power to the module is not present
       | 
   
  
    
  
   A useful place to divide the circuit in half is at the 3016 DIO boards found in the Gleeble load unit main electrical box. If the status LED on the 3016s seems to function properly when they are disconnected from the rest of the circuit then chances are the problem is outside the load unit and console. If the status LED does not function properly, then most likely the problem is with CAN bus circuit found in the load unit or console. To investigate:
  
  
 
   Warning: The following may involve exposure to high voltages and could result in serious injury or death.  All high voltage measurements and troubleshooting must be performed by experienced, qualified personnel using the appropriate Personal Protective Equipment and following all local codes and facility regulations.
Warning: The following may involve exposure to high voltages and could result in serious injury or death.  All high voltage measurements and troubleshooting must be performed by experienced, qualified personnel using the appropriate Personal Protective Equipment and following all local codes and facility regulations.  
   
 
  - Turn off all power to the Gleeble
- Locate 3016-DIO1 found in the Gleeble load unit main electrical box
 
   - Disconnect the CAN bus out cable.
  
  
   
    - Power the Gleeble back on
 
- Set the Gleeble to 'run mode'
- Does the status LED on 3016-DIO1 now blink as expected?
 
 
 
  - If 3016-DIO1 status LED blinks:
 
   - Turn off all power to the Gleeble
- Reconnect the CAN bus out cable to DIO1.
 
- Disconnect the 3016-DIO2 out CAN bus cable.
  
  
   
    - Power the Gleeble back on
 
- Set the Gleeble to 'run mode'
- Does the status LED on 3016-DIO2 now blink as expected?
 
  
   
    If disconnecting the load unit 3016-DIO1 output does not cause the status LED to blink please proceed to Isolate CAN Bus Console Circuit. 
   
   
    If the status LEDs begin to blink after disconnecting the output of 3016-DIO2, the problem may be with the vacuum pump, hydraulic pump or MCU. Contact DSI for further troubleshooting support
   
 
 
 Isolate CAN Bus Console Circuit:
 
  If the status LED on 3016-DIO1 is not blinking even with the output CAN bus cable disconnected, the presence of the CAN power voltage, CAN high and CAN low signal voltages should be confirmed. The most convenient place to take these measurements is at the CNB2 circuit board located in the Gleeble console. To investigate: 
 
 
 
  
   - Turn off all power to the Gleeble system
 
- Once again unplug the output CAN bus cable of 3016-DIO1
- Ensure the CAN bus cable is secured to CNB2.
 
- Ensure all CNB2 screw terminals are tight and secure. 
 
  
  
   - Turn all power to the Gleeble back on
 
- Ensure the Gleeble is in 'run mode'
- Using a multimeter set to measure DC voltage check for the CAN bus power voltage. This will be 24Vdc at CNB2-9 while referencing ground. Note that if this is a GTC upgrade system only 12Vdc will be present. 
 
   
    - Using a multimeter set to measure DC voltage check for the CAN low signal voltage. This will be roughly 2.5Vdc between CNB2-2 and CNB2-6.
 
 
  
   
   
   
   
    - Using a multimeter set to measure DC voltage check for the CAN high signal voltage. This will be roughly 2.5Vdc between CNB2-7 and CNB2-6.
 
 
  
   
  
  
   
    
     If all voltage measurements are correct please contact DSI for  additional support and possible replacements of 3016-DIO1. 
    
    If any voltage measurements are not as expected, please proceed to Bypass Lower Control Assembly.  
    
  
  
  
  
  Bypass Lower Control Assembly:
  
   If any of the voltages as measured on CNB2 seem incorrect, it is possible that the fault is being caused by the lower control assembly located in the Gleeble console. The lower control assembly can be bypassed to rule out this possibility. To investigate:
  
  
 
  - Turn off all power to the Gleeble
 
- Once again unplug the output CAN bus cable of 3016-DIO1
- Disconnect the CAN bus in and out cables from the lower console assembly.
 
- Connect the in and out cables together thus bypassing the lower console assembly.
 
   
    
     There is no way to secure the connection between the two cables since the cables cannot be screwed together. Take care to ensure they are fully connected to prevent potential system damage. 
    
  
  
  
 
  
  
   - Power the Gleeble back on
 
- Ensure the Gleeble is in 'run mode'.
 
    
     Warning: The following may involve exposure to high voltages and could result in serious injury or death.  All high voltage measurements and troubleshooting must be performed by experienced, qualified personnel using the appropriate Personal Protective Equipment and following all local codes and facility regulations.  
     
    
  
   - Check 3016-DIO1 to see if the status LED is now blinking
 
- Again check for the presence of the CAN bus power voltage, CAN high and CAN low signal voltages at CNB2
 
   
    If bypassing the lower control assembly allows the 3016-DIO1 status LED to start blinking,  please contact DSI for additional support and possible replacement of the lower console assembly.  
   
   
    If bypassing the lower control assembly does not allow the 3016-DIO1 status LED to start blinking and the correct CAN voltages are still missing from CNB2 , please contact DSI for additional support and possible replacement of instrument module 1.